联系我们
内蒙古使劲飞科技有限公司
地址:内蒙古包头市稀土开发区万达企业孵化器B座209
电话:13684725051 / 13171252522
内蒙古使劲飞科技有限公司
地址:内蒙古包头市稀土开发区万达企业孵化器B座209
电话:13684725051 / 13171252522

民航局无人机实名登记系统网站昨日发布公告,表示无人机实名登记已根据《民用无人驾驶航空器登记管理程序(征求意 见稿)》相关要求进行升级,将于12月1日零点起正式启用无人驾驶航空器综合管理平台https://uom.caac.gov.cn(以下简称 UOM)进行实名登记。11月27-30日切换期间现有无人机实名登记系统将无法访问。
以下为公告全文:


无人机实名登记新旧系统切换的公告
为了进一步规范无人机实名登记工作,优化登记服务,无人机实名登记已根据《民用无人驾驶航空器登记管理程序(征求意 见稿)》相关要求进行升级,并于 2021 年 12 月 1 日零点起正式启用无人驾驶航空器综合管理平台(以下简称 UOM)进行实名登 记,现就系统切换事项公告如下:
一、系统切换时间。11 月 27-30 日进行新旧系统数据迁移及网络地址切换工作,切换期间现有无人机实名登记系统将无法访问。
二、系统信息。UOM 平台网址为 https://uom.caac.gov.cn。系统切换后,原无人机实名登记系统网址 https://uas.caac.gov.cn 可继续访问。原系统用户名和密码系统可直接登陆新系统,操作指南详见附件。
感谢广大用户长期以来对实名登记工作的理解和支持,系统上线期间,我们将尽最大努力减少对您实名登记事项的影响,对于带来的不便敬请谅解。特此公告。
2021 年 11 月 23 日
附件:UOM 平台实名登记模块使用指南 使 用 主 流 浏 览 器 登 录 https://uom.caac.gov.cn/ 或 https://uav.caac.gov.cn/进入 UOM 平台登录界面,点击下方的 “操作指南”下载 UOM 平台实名登记系统使用指南。
使用指南包括:
1.《实名登记系统操作手册(单位及生产厂商用户).pdf》
2.《实名登记系统操作手册(个人用户).pdf》

附:《民用无人驾驶航空器登记管理程序(征求意见稿)》
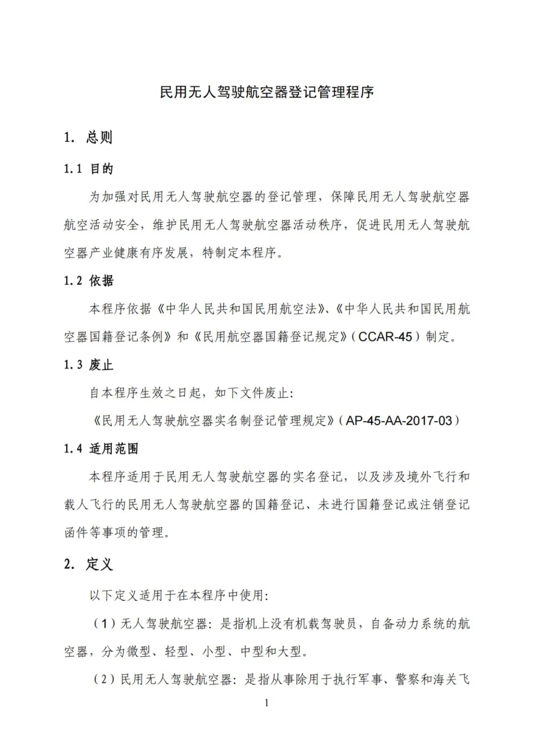
《民用无人驾驶航空器登记管理程序(征求意见稿)》为加强对民用无人驾驶航空器的登记管理,保障民用无人驾驶航空器航空活动安全,维护民用无人驾驶航空器活动秩序,促进民用无人驾驶航空器产业健康有序发展制定。
相比《民用无人驾驶航空器实名制登记管理规定》未要求250g以下重量的无人机进行登记,本次文件规定适用的无人机覆盖了微型、轻型、小型、中型、大型各类无人机。并覆盖了个人自制的民用无人驾驶航空器。
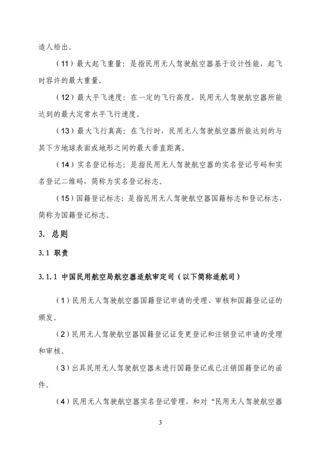
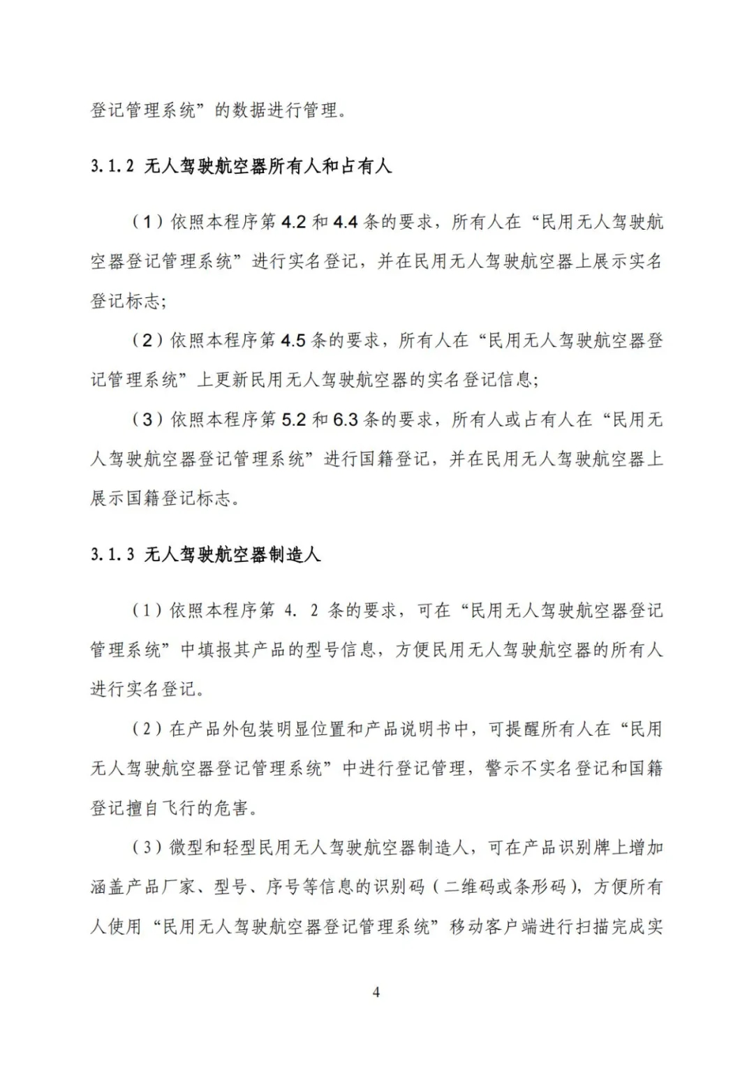
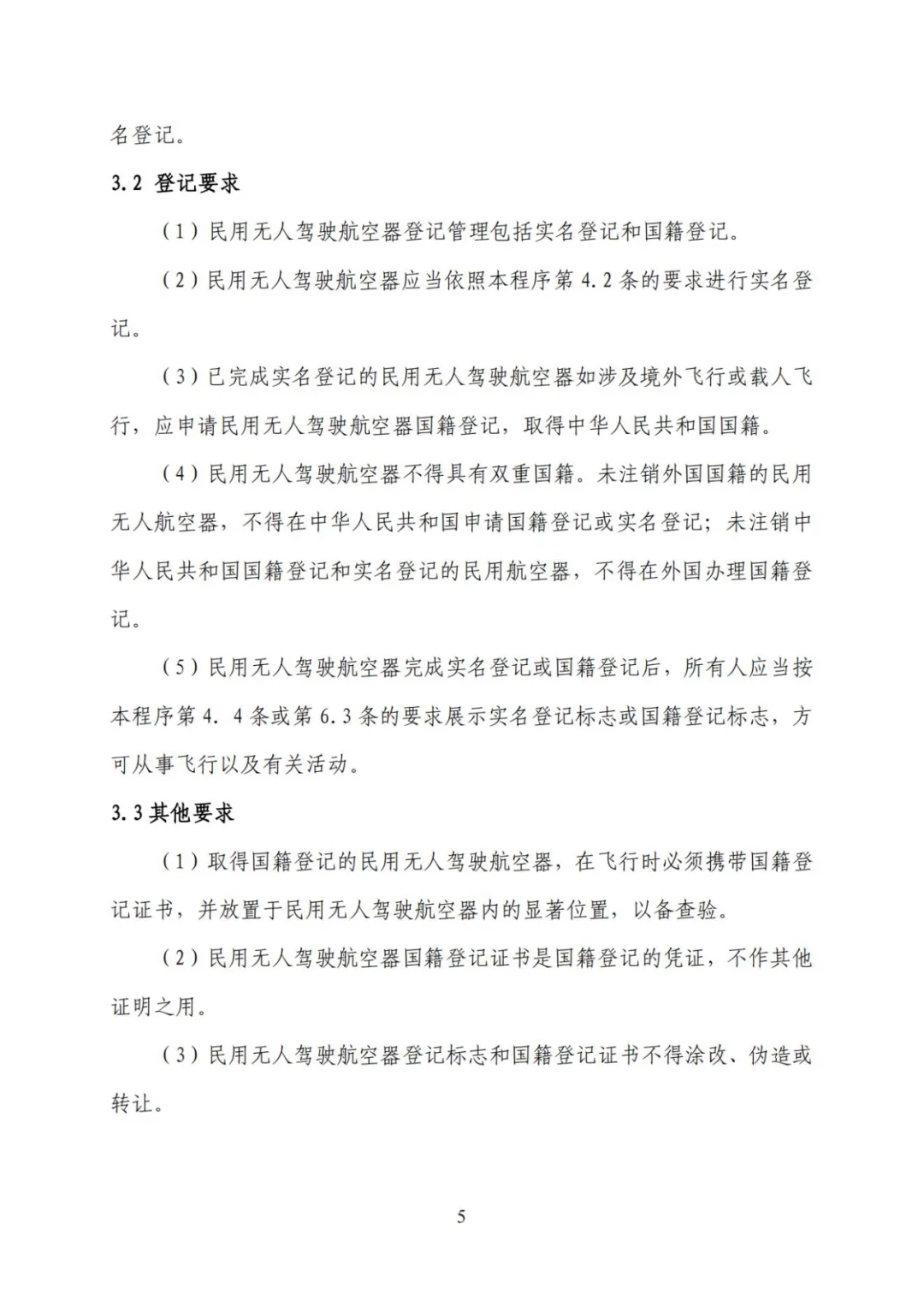
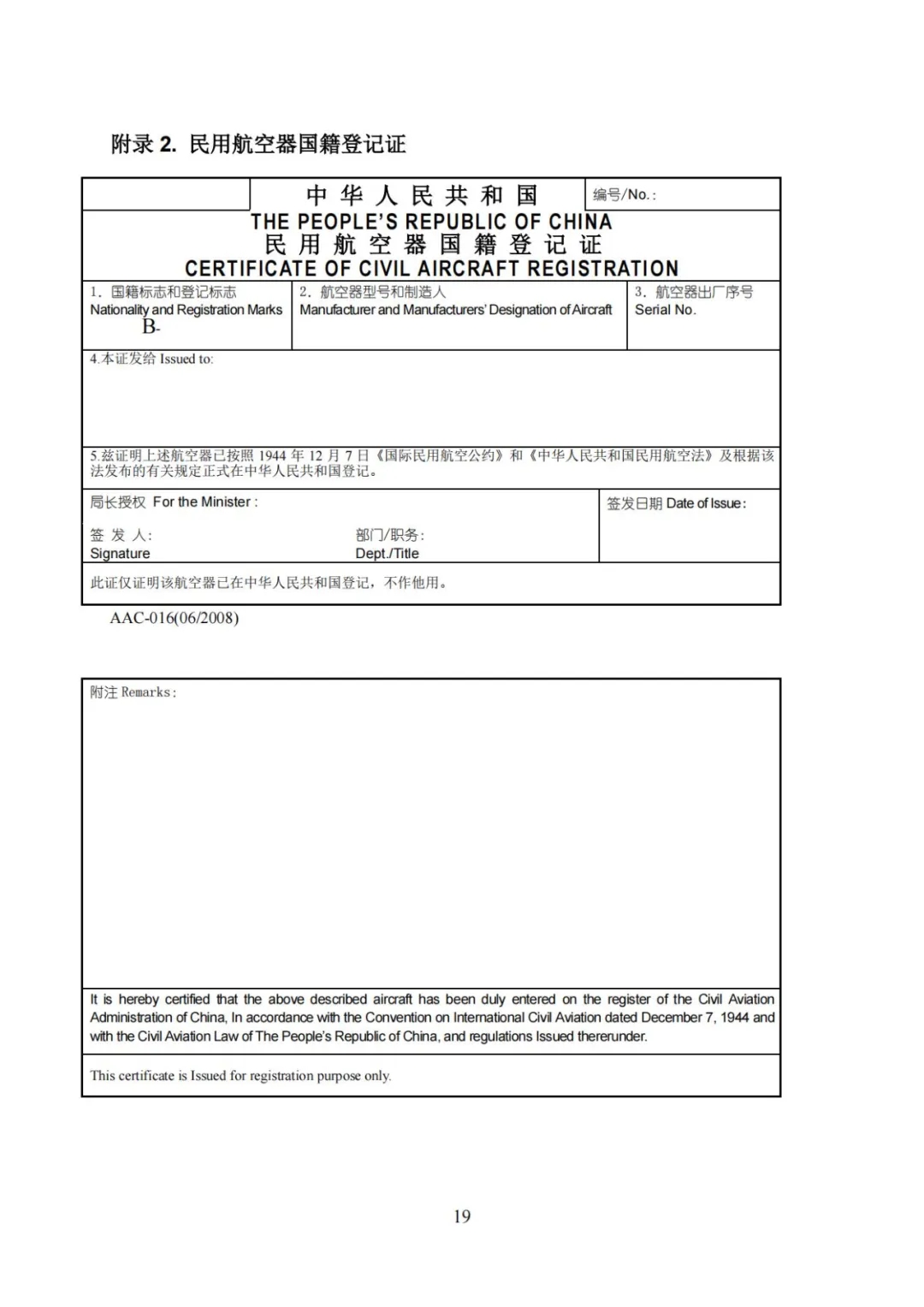
文件要求,无人机制造人应在 “ 民 用 无 人 驾 驶 航 空 器 登 记 管 理 系 统 ” (https://uas.caac.gov.cn)上(以下简称“登记系统”)申请账户,填报其产品的型号信息;无人机所有人在“民用无人驾驶航 空器登记管理系统”进行实名登记,并在民用无人驾驶航空器上展示实名登记标志;无人机所有人或占有人应在“民用无人驾驶航空器登记管理系统”进行国籍登记,并在民用无人驾驶航空器上展示国籍登记标志。
无人机的所有人包括:中华人民共和国公民(自然人)和依照中华人民共和国法律设立的法人。
无人机所有自然人应登记如下信息:所有人的身份信息,包括姓名、身份证号码;所有人的联系信息,包括移动电话号码、电 子邮箱和通讯地址;民用无人驾驶航空器的信息,包括产品类型、制造人、 型号、序列号、工业和信息化主管部门规定的唯一产品识别码、飞控序号等;民用无人驾驶航空器的使用用途。
无人机所有人为法人时,应登记如下信息:所有人的身份信息, 包括法人名称、法定代表人姓名、统一社会信用代码/组织机构代码、联系人、联系人移动电话和电子邮箱,以及本条第(a)段要求的民用无人驾驶航空器信息和使用用途(即前一段所列的自然人需登记的无人机信息)。
对于个人自制的民用无人驾驶航空器,自制者需要登记:自制者个人信息、产品类型、型号(自定义)、序列号、飞控序号、基础数据(如 空机重量、最大起飞重量、最大飞行高度、最大飞行半径、最大外部尺寸 等)、动力系统数据、控制链路方式、遥控器/地面站、负载设备、应急处 置功能、工作环境、性能限制和使用用途等,并上传产品的图片。
已完成实名登记的民用无人驾驶航空器如涉及境外飞行或载人飞行,应申请民用无人驾驶航空器国籍登记,取得中华人民共和国国籍。
以下为《民用无人驾驶航空器登记管理程序(征求意见稿)》全文:
























以下为通知全文:
民航各地区管理局,各运输(通用)航空公司,民航大学、民航干院、航科院、民航二所、适航审定中心,民航各协会/基金会,体育总局航管中心,中航工业、中国商飞、中国航发、各无人机设计/制造企业:
为支持和服务好无人机产业发展,探索基于运行风险的无人机适航审定路径,适航司在2020年发布了《民用无人机产品适航审定管理程序(试行)》和《民用无人机系统适航审定项目风险评估指南(试行)》,并组织开展了多个无人机项目适航审定工作。我司近期结合无人机项目适航审定实践情况以及实名登记工作开展情况,组织修订完成《民用无人驾驶航空器系统适航审定管理程序(征求意见稿)》、《民用无人驾驶航空器系统安全性分析指南(征求意见稿)》和《民用无人驾驶航空器登记管理程序(征求意见稿)》三份行政规范性文件,现征求审定系统和行业的意见。征求意见稿可从中国民用航空局网站“意见征集”栏目下载(http://www.caac.gov.cn/HDJL/YJZJ/)。
请各单位组织相关人员认真研究,按要求填写《适航审定行政规范性文件反馈表》(附后),并于2021年11月30日前将意见反馈至wangkai1@caac.gov.cn,并注明邮件标题为“无人机适航管理行政规范性文件反馈意见”。请各地区管理局将电报转至本辖区无人机设计/制造企业。
民航局航空器适航审定司
2021年10月29日
|
上一条:2020全球无人机防控级应用大会开幕
下一条:回顾2021 |
返回列表 |